こんにちは!
きょうは、関東一都三県で「すし銚子丸」「江戸前すし百萬国」等の寿司店をチェーン展開する銚子丸(3075)の株主優待についてです。
こちらは直近の決算発表で、3月14日に、19年5月期第3四半期累計(18年6月-19年2月)の経常利益(非連結)が前年同期比74.1%増の4.84億円に拡大したと発表しましたね。
なお、通期の同利益に関しては前期比9.3%減の5.58億円(5期連続減益)の予想を据え置いていまね。
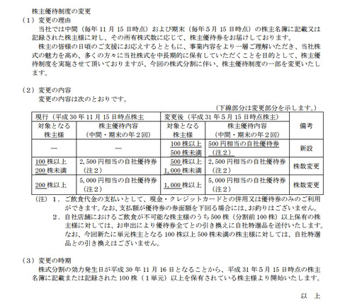
一方、同社の大きなトピックスは、昨年10月30日に発表された株式分割と優待制度の変更ですね。まず、11月15日現在の株主を対象に1→5の株式分割を実施し、それに伴い100株以上→500円相当(新設)の自社優待券を贈呈するということですね。
優待の変更自体は2019年5月15日権利分から実施されますね(*^-^*)
【PR】
銚子丸(3075) ※ジャスダック
【株価】1186円/株 必要資金(100株)11万8600円(4/11)
【予想配当】0.51%/6円
【PER/PBR】39.31/2.53倍 (予想連)
【優待確定月】5月15日 11月15日
【優待内容】自社優待券
100株以上
500円相当
500株以上
2500円相当
1000株以上
5000円相当
取扱店舗:「すし銚子丸」及び「江戸前すし百萬石」全店舗
・ご飲食代金の支払いとして現金・クレジットカードとの併用又は優待券のみのご利用可。支払額が優待券の券面額を下回る場合はお釣りは出ません。
・自社店舗におけるご飲食が不可能な株主様のうち500株(分割前100株)以上保有の株主様に対しては、お申出により優待券全てと引き換えに自社特選品を送付いたします。
同社の優待利回りは、100株以上で0.84%、配当を含めた総合利回りは1.35%になりますね。
株式分割と優待の変更で、最低投資額が1/5になり優待が取得しやすくなりますね。ただし、優待利回りは変わらず、年間配当も従来計画の30円→6円(株式分割後)に修正されたので配当利回りも変更なしですね。
それでは、本日も最後までお付き合いいただきありがとうございました(^^)/
いつも応援ありがとうございます(*^-^*)
【PR】
※逆日歩など、その他の株主優待情報は⇒こちら へ(^^)
にほんブログ村
※クオカードに関心がある方はこちらへ↓※
|
クオカード(QUOカード)が好き! |
※その他の優待サイトです↓
①
※お好みの優待情報を見つけてください↑


