こんにちは!
きょうは、半導体パッケージやリードフレームなどを手掛ける新光電気工業(6967)の株主優待についてです。
こちらは直近の決算発表で、1月31日に、19年3月期第3四半期累計(4-12月)の連結経常利益が前年同期比31.8%増の70.32億円に拡大したと発表しましたね。
なお、通期の同利益に関しては、前期比69.3%増の97億円(従来予想の76億円から上方修正済み)の予想を据え置いていますね。
一方、同社の直近での最大のトピックスは、1月31日に発表した株主優待制度の新設ですね。
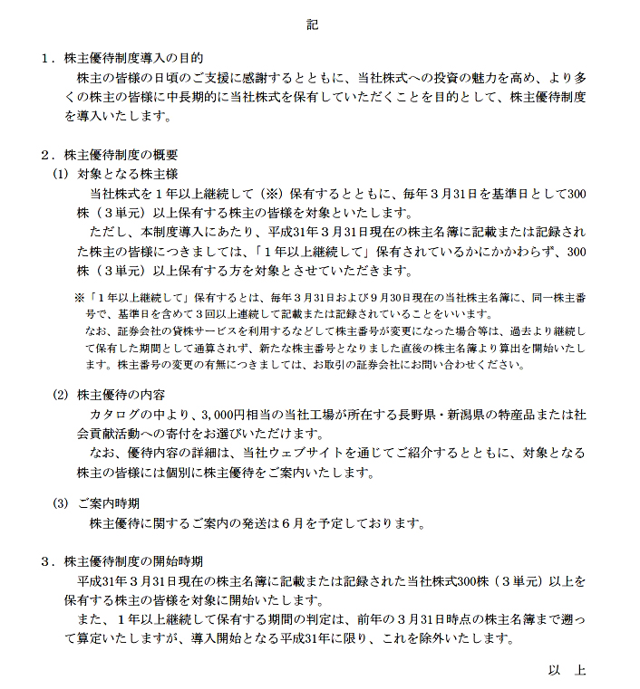
内容は、3月末権利で、300株以上→1年以上継続保有で、3000円相当のカタログギフト(長野県・新潟県の特産品)を贈呈するというものですね。
ただし、2019年3月末のみ、1年以上の継続保有の要件が付きませんね(*^-^*)
新光電気工業(6967)
【株価】837円/株 必要資金(300株)25万1100円(2/21)
【予想配当】2.99% 1株あたり 25円
【PER/PBR】22.62/0.81倍(予想連)
【優待確定月】3月末日
【優待内容】カタログの中より選択 1年以上継続保有*
300株以上 3000円相当
・自社工場が所在する長野県・新潟県の特産品または社会貢献活動への寄付より選択可。
*
毎年3月31日および9月30日現在の自社株主名簿に、同一株主番号で、基準日を含めて3回以上連続して記載または記録されていること。
※2019年3月31日の株主名簿に記載または記録された株主については、「1年以上継続して」保有されているかにかかわらず、300株以上保有する方を対象。
松井証券、カブドットコム証券、楽天証券で一般信用売りできます。優待新設直後のため逆日歩データはありません。
こちらの優待利回りは300株以上で1.19%、配当を合わせた総合利回りは4.18%になりますね(^^)
同社のその他のトピックスは、日系大手証券が2月14日、レーティングを中立(2)に据え置いた一方で目標株価は1100円から860円に引き下げたことが挙げられますね。また、同月に米系大手証券がレーティングを中立(Neutral)→強気(Overweight)に引き上げ、目標株価も800円から1040円へ引き上げもありました。
それでは本日もありがとうございました(^^)/
いつも応援ありがとうございます♪
【PR】
※逆日歩など、その他の株主優待情報は⇒こちら へ(^^)
にほんブログ村
※その他の優待サイトです↓
①
②株式投資ランキング ③
※お好みの優待情報を見つけてください↑



